七天内记住密码
当前位置 : 活动中心> 活动详情
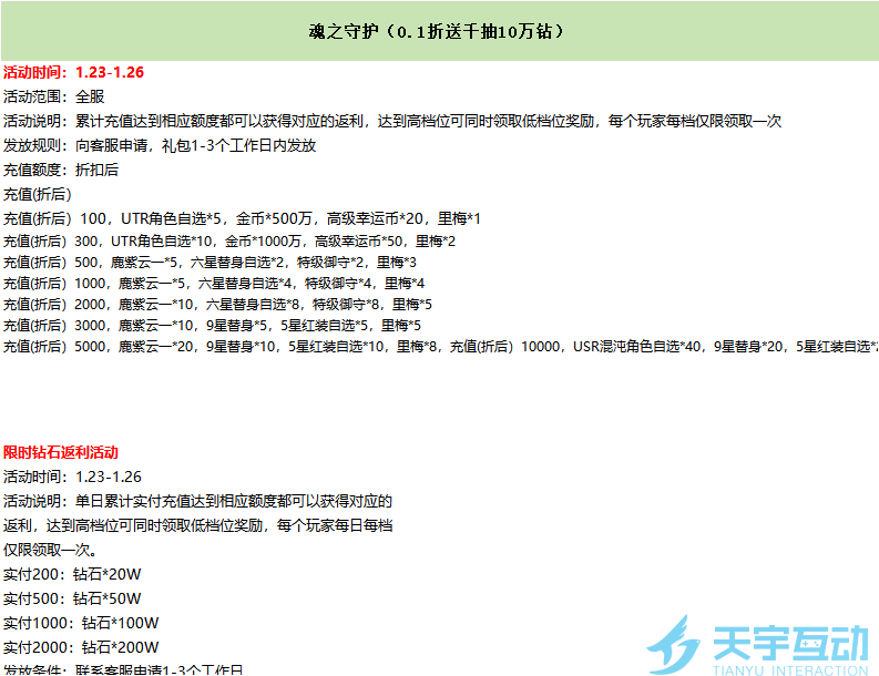
活动时间:2026-01-23 至 2026-01-26
角色扮演|MMO 1.34 GB
下载
动作|即时 3.57 MB
动作 727.23 MB
卡牌|回合 7.58 MB
角色扮演|即时 3.66 MB
策略|回合 106.66 MB
动作|即时 3.88 MB
策略|竞技 958.07 MB
塔防|放置挂机 3.88 MB
卡牌|放置挂机 604.72 MB
角色扮演 140.02 MB
角色扮演|MMO 977.34 MB